首页
文峰办事处
长青社区
游园社区
文峰社区
河西社区
新许社区
毓秀社区
东关社区
塔湾社区
新兴办事处
运粮社区
南环社区
工农社区
新兴社区
兴华社区
瑞金社区
庆华社区
祥泰社区
潘窑社区
南关社区
裴山庙社区
丁庄办事处
后刘社区
洞上社区
丁庄社区
北关社区
袁庄社区
洪山庙社区
南堰口社区
天宝社区
颖昌办事处
七里店社区
崔代张社区
庞庄社区
付夏齐社区
宋庄社区
孙庙社区
颍昌社区
高桥营办事处
板桥社区
老吴营社区
高桥营社区
刘铁庄社区
东李庄社区
大罗庄社区
东大办事处
春秋社区
平安社区
文惠社区
兴隆社区
西大办事处
府后社区
金地社区
德科苑社区
豫园社区
榆柳社区
魏武社区
西关办事处
八一西社区
万象社区
寿昌社区
许烟社区
建安社区
烤厂社区
西关社区
三李社区
南关办事处
七一社区
凭心社区
三八社区
大同社区
育才社区
北大办事处
西湖社区
学院社区
玉皇阁社区
新村社区
八一社区
杨根思双拥社区
五一路办事处
许继社区
光明社区
万里社区
五一社区
樊沟社区
碾上社区
灞陵办事处
吴庄社区
五郎庙社区
董庄社区
孙庄社区
周庄社区
延中社区
灞陵社区
魏北办事处
俎庄社区
金湾社区
辛张社区
王庄社区
鹿鸣湖社区
郭楼社区
通知
举报
举报反馈
魏都区三资管理系统
> >
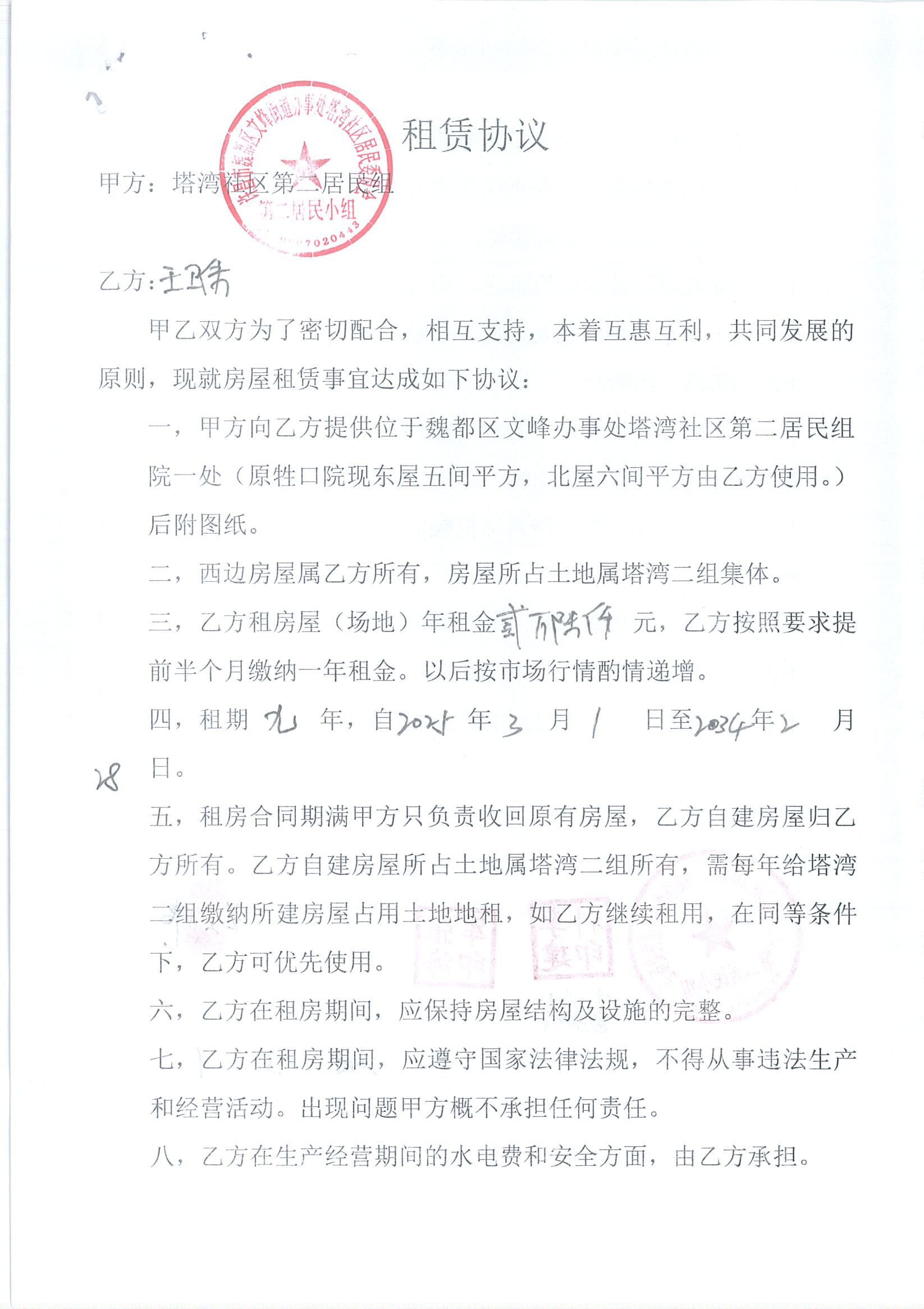
文峰办事处塔湾社区第二居民小组门面房及场院租赁协议
文峰办事处塔湾社区第二居民小组门面房及场院租赁协议
时间:2025-11-12
作者:wfbsc
打印
【关闭】
上一篇:
五一路办事处樊沟社区租赁合同公示
下一篇:
文峰办事处塔湾社区第三居民小组门面房及场院租赁协议